行业动态

财政厅:自2025年1月1日起,200万以下项目不用公开招标!

    分类:行业动态 发布单位:湖北国盛招标咨询有限公司 发布时间:2024-11-21 阅读量:0

导   读:

来源:河北省财政厅,整理:度川管理研究部,转载请注明!

11月5日,河北省财政厅印发《河北省政府集中采购目录及标准》,本通知自 2025 年1月1日起施行。2025 年度政府采购预算编制应当按照本通知实施

雄安新区本级执行省本级分散采购限额标准。定州市和辛集市执行设区市级分散采购限额标准。

分散采购限额标准

集中采购目录外,单项或批量采购预算金额达到分散采购限额标准的项目,实行分散采购。按照《中华人民共和国政府采购法》或《中华人民共和国招标投标法》有关规定执行,不得以化整为零方式规避政府采购。

分散采购限额标准政府采购货物服务项目单项或批量采购预算金额省本级 50 万元(含)以上、设区市级 40 万元(含)以上、县(市、区)级 30 万元(含)以上;政府采购工程项目单项或批量采购预算金额 60 万元(含)以上。

公开招标数额标准

政府采购货物、服务项目公开招标数额标准为 200 万元(含)以上。政府采购工程以及与工程建设有关的货物、服务的公开招标数额标准按照《必须招标的工程项目规定》(中华人民共和国国家发展和改革委员会令第 16 号)执行。

主要调整变化情况

(一)新增“保安服务”1个品目。

由于保安服务采购量较大,且需要专业资质,2022年财政部将“保安服务”从“物业管理服务”品目中单独列出,作为一个品目,我省各单位也陆续按单独品目实施采购,为进一步规范我省保安服务采购,拟将“保安服务”新增列入我省集中采购目录。 

(二)取消“银行代理服务”1个品目。

2023年财政部在开展新的代理银行服务采购时,改用了框架协议采购方式,根据财政部《政府采购框架协议采购方式管理暂行办法》(财政部令第110号)规定的适用情形,为做好今后我省代理银行服务的采购工作,我们拟参照财政部做法采用框架协议方式,因此需要从集中采购目录中取消该品目。 

(三)细化“乘用车”等6个品目。

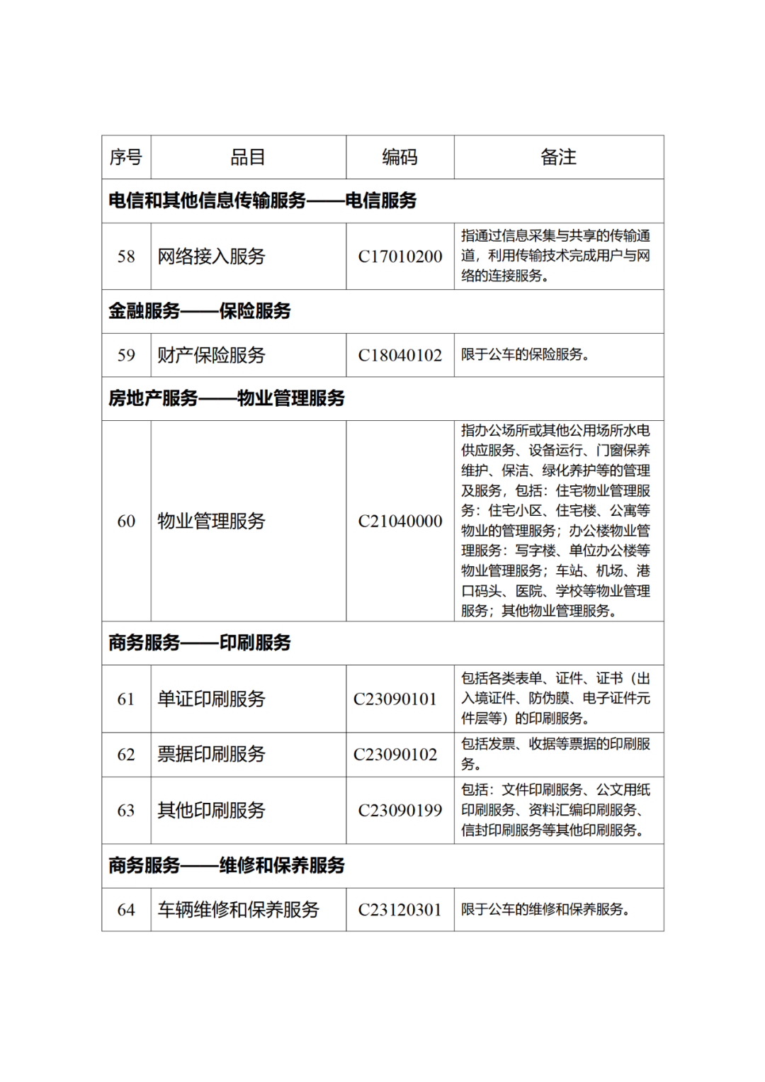
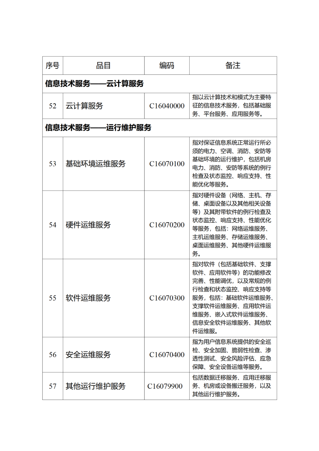
为便于各单位精准编制政府采购预算,进一步加强财政资金管理,提高采购效率,我们对相关品目进行了细化。①将“乘用车”细化为轿车、越野车、小型客车、中型客车、大型客车、其他乘用车等6个品目。②将“家具和用具”细化为办公桌、会议桌、茶几、办公椅、会议椅、三人沙发、单人沙发、书柜、文件柜、保密柜等10个常用品目。③将“被服”细化为制服、羽绒和羽毛服装、普通服装、鞋靴及附件、被服附件、其他被服等6个品目。④将“软件开发服务”细化为基础软件、支撑软件、通用应用软件、行业应用软件、嵌入式软件、信息安全软件开发服务等6个品目。⑤将“运行维护服务”细化为基础环境、硬件、软件、安全、其他运行维护服务等5个品目。⑥将“印刷服务”细化为单证、票据、其他印刷服务等3个品目。 


原文如下:
图片

图片

图片

图片

图片

图片

图片

图片

图片

图片

图片

图片

来源:招标采购哪些事儿


上一篇:财政部答复:关于投诉质疑的常见问题!

下一篇:政府集中采购目录又上新了


Copyright©2023 All Rights Reserved版权所有 湖北国盛招标咨询有限公司     服务热线:027-87295188 ICP备案/许可证号: 鄂ICP备2023003653号-1